局域网限速软件、网速控制软件之聚生网管软件
在公司局域网中,大家都应该有这样的经历:局域网网速很慢、上网速度很慢,有时候甚至打开一个网页、收发电子邮件都需要老半天的时间,让人心急如焚。究其原因,一般不外乎以下几点:局域网有人用迅雷下载、有些人在线看电影或者局域网遭遇了ARP攻击。其中较常见的就是局域网迅雷下载、BT下载或者使用一些网络视频播放软件看视频,例如PPS、QQlive、PPlive等。这些不合理的上网行为,一方面占用了员工的工作时间,降低了工作效率;另一方面也影响了局域网其他人上网速度,影响了其他人工作。尤其是当前公司有很多信息化系统,如视频会议、VPN或ERP等需要与分公司链接的网络应用也受到了极大干扰和影响,对公司的正常经营造成了危害。为此,企业局域网必须有效禁止迅雷下载、限制BT下载、禁止网络电视、限制PPS影音和QQlive等播放软件。
目前,国内有很多面向企业局域网网络管理的软件,但是测试了很多,总是不尽如意。有的需要在交换机做端口镜像,有些需要部署HUB集线器,有些需要代理服务器,或者有些需要安装客户端,这些都比较复杂,同时效果也差强人意。今天,笔者就给大家介绍一款国内知名的网络控制软件——聚生网管。聚生网管软件只需要部署在局域网一台电脑就可以完全掌控局域网电脑上网行为,尤其是国内可以真正完全禁止迅雷下载、限制BT下载、限制PPS等播放软件的网络限制软件,从而极大地解决了企业网管的燃眉之急。
软件名称:聚生网管V2013
软件语言:简体中文
软件类型:国产软件/局域网限速
运行环境:Win9X,Win2003,Win2000,WinXP,Win7
授权方式:试用版(可以使用到9月底)
软件大小:8.03MB
更新时间:2011-05-09 11:02:07
出 品 人:大势至(北京)软件工程有限公司
软件简介:
聚生网管系统是由大势至(北京)软件工程有限公司研发的一款上网行为管理软件。该软件基于B/S架构,无需调整网络结构,安装在局域网内任意一台电脑上,即可全面监控局域网内所有电脑的上网行为。聚生网管通过了360软件安全认证,是一款不含任何恶意代码的绿色软件。
聚生网管软件功能介绍:
一、 网页监控、网页访问控制
1、网页访问完全控制:网管可以选择是全部禁止上网还是使用过滤规则上网;
2、黑白名单规则:网管可以设定网址过滤规则,允许访问白名单中的网站,禁止访问黑名单中的网站;
3、色情网址过滤:系统可以自动过滤符合色情网址库的访问;
4、局域网使用WWW代理控制:禁止局域网主机使用Socks等代理访问WWW;
5、系统可以精确、完整记录主机所上网站,便于事后审计。如下图所示:

图:局域网网页访问控制、监控上网网址
二、局域网下载控制、局域网禁止P2P下载
1、P2P下载控制功能:可以控制如BT、eMule(电驴)、百度下吧、PP点点通、卡盟、迅雷等12种P2P工具的下载;
2、HTTP下载控制功能:用户可以自行设定控制任意文件下载,也可以指定文件后缀名限制下载;
3、FTP下载功能:用户可以自行设定控制任意文件下载,也可以指定文件后缀名;
4、P2P下载智能带宽抑制功能:当发现有主机进行P2P下载时,自动降低该主机可用带宽;
5、系统可以禁止一切HTTP、FTP的上传下载。如下图所示:

图:禁止迅雷下载、限制局域网下载、禁止看网页视频、屏蔽网络电视
三、局域网下载速度限制、限制迅雷下载速度
1、手动限速功能:可以手动设置被控主机的P2P上传下载速度;
2、P2P智能速度限制VIP功能:若设置倍数为2,应用本策略的电脑可以拥有相当于其它普通主机2倍的速度,倍数越大,速度越快;如下图所示:

图:局域网带宽限制、局域网限制网速功能
四、局域网游戏监控、禁止QQ游戏等流行的网络游戏
监控征途、巨人、水浒Q传、冒险岛、天龙八部、彩虹岛、联众游戏、中国游戏中心等网络游戏。如下图所示:

图:局域网禁止网络游戏、限制QQ游戏等
五、聊天监控、有效禁止QQ登录、限制阿里旺旺聊天
监控QQ、MSN雅虎通、网易泡泡、新浪UC、贸易通、淘宝旺旺飞信等各种聊天软件。如下图所示:

图:局域网禁止聊天、限制QQ登录
六、 网络视频监控,国内完全禁止PPS、限制QQlive、禁止pplive
1、在线视频控制:可以监控优酷,酷六,土豆,迅雷看看,搜狐视频,新浪视频,我乐网,天线视频,乐酷视频,青娱乐,中央电视台等;
2、网络电视控制:可以封堵PPStream网络电视,PPLive,PPFilm,UUSee网络电视,风行,BoBoHu,OctoShape,Jeboo等;
3、网络电话监控:监控Skype,UUCall,ET263,SIPhone等。
七、局域网流量管理、局域网网速控制
1、系统可以为局域网主机设定上行、下行流量和总流量,超过设定流量,自动断开其公网连接;
2、用户可以根据需要选择流量清零的时间。如下图所示:

图:局域网流量监控、局域网网速限制
八、IP和MAC绑定、禁止局域网修改IP地址
进行IP和MAC地址绑定,禁止修改IP地址的行为。如下图所示:

图:局域网IP和MAC绑定、禁止局域网修改IP地址
九、上网时间限制
可以设置策略起作用的时间段,以免给正常工作带来不必要的麻烦。
十、自定义规则
用户可以自己定义封堵规则,满足系统未提供的封堵。用户也可联系我们,将您的封堵需求加到软件中。
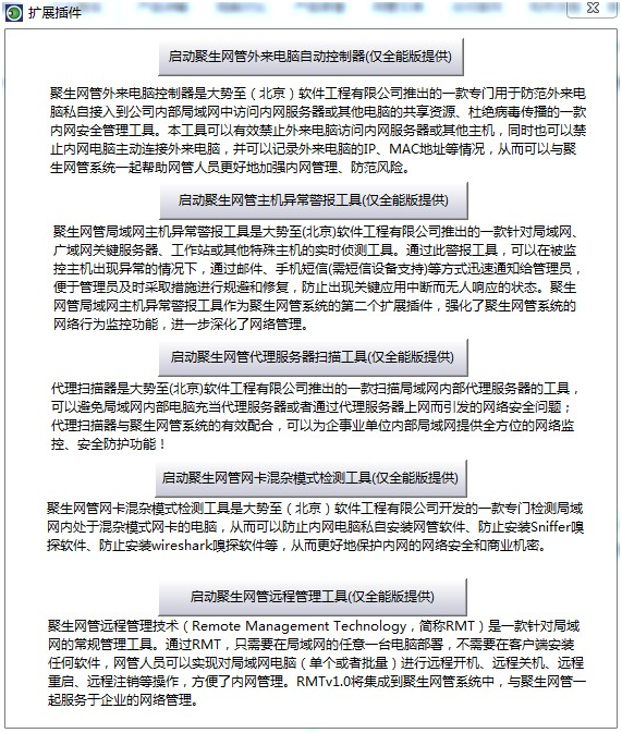
十一、局域网远程开关机管理、限制外来电脑接入、局域网混杂网卡检测、禁止局域网代理等。
1、远程开机:远程启动支持网卡开机的电脑。
2、远程关机/重启:方便管理员远程关机或者重启其他电脑。
3、禁止局域网代理
4、局域网接入管理软件、局域网网络准入
5、探测混杂网卡

图:聚生网管扩展插件、国内
十二、远程监控管理
可以利用局域网、互联网上的任何一台电脑实现远程监控管理。利用互联网上的电脑远程管理时,需要在监控机上安装花生壳或者希网动态域名,并在网关上配置端口映射。
十三、局域网上网日志监控
能够同步看到被监控机的上网行为,同时可以详细记录局域网电脑上网网址、网页浏览记录、局域网聊天记录、局域网下载行为、局域网玩网络游戏的情况等,如下图所示:

图:聚生网管电脑上网日志记录功能
十四、局域网网购限制、禁止员工上班网购
聚生网管软件提供了强大的网络购物限制,可以有效限制员工上班时间上网购物、禁止员工工作时间网购的行为,防止员工网购影响工作时间、降低工作效率。如下图所示:

图:聚生网管禁止局域网网购、限制员工网购截图
总之,聚生网管软件是当前国内安装部署较快捷、网络控制功能较实用、操作较简单的企业网络管理软件,可以有效帮助企业网管员管理局域网员工上网行为,提升员工工作效率,使得企业网络带宽资源真正实现应有的价值。